System Architecture

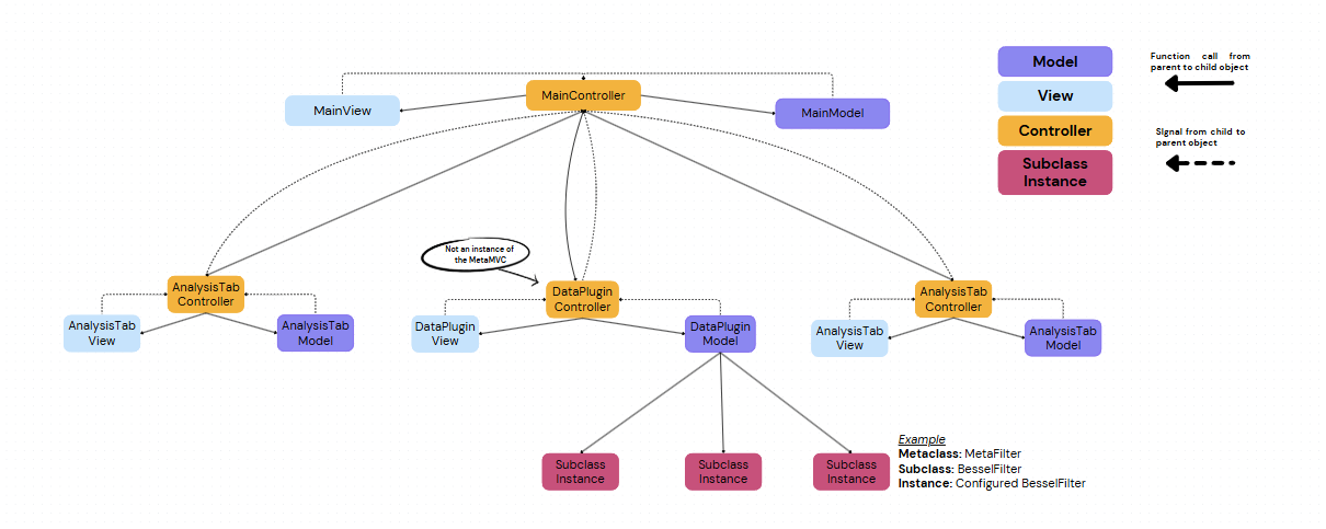
Poriscope is built using a modular MVC (Model-View-Controller) architecture, designed to simplify the integration of new plugins and support scalable development.

Core Components

MainView Manages the user interface layout, including persistent components like the top and side menus, and the logging console.

MainModel Handles the application’s shared data and global resources.

MainController Acts as the brain of the application, coordinating all logic and interaction between models and views.

MVC architecture overview

MVC Architecture Overview — A visual summary of how the Model, View, and Controller interact in Poriscope.

Overview Pages

API Documentation

Note

Additionally, there is a DataPluginMVC architecture layer that manages plugin integration. You don’t need to understand the internal workings of the MainMVC or DataPluginMVC in detail — just know that they exist and handle the behind-the-scenes logic. Your plugin will interact with them, but that interaction is not your responsibility (seriously — treat it like a black box so you can stay focused on building great functionality).